Barandillas
- Introducción.
- Propiedades de ejemplar
- Propiedades de tipo
- Crear y editar barandilla
- Crear barandilla en escaleras
- Crear barandilla en rampas
- Crear barandilla en suelos y muros
- Editar perfiles
- Componentes de una barandilla
- Barandal y pasamanos
- Pasamanos en muro
- Balaustre
- Barandal y pasamanos
- Terminología
1. Introducción
Las barandillas son los elementos que nos permiten asegurar un área frente a caídas e incluso intrusiones no deseadas, ya que este elemento no sólo se usa en escaleras para proteger frente a caídas, si no en zonas de altura y otros entornos.
En Revit, estos elementos nos pueden servir, además de cómo su nombre indica: una barandilla, también como otros elementos auxiliares. Por ejemplo, un muro medianero entre dos parcelas:

1.1. Propiedades de ejemplar
Si seleccionamos una barandilla observamos las siguientes propiedades de ejemplar:

En ellas tenemos:
- Nivel de base: el nivel donde colocamos nuestra barandilla.
- Desfase de base: desfase desde la base hasta nuestra barandilla.
- Desfase de ruta: desfase respecto a la línea de boceto de barandilla. En las escaleras esta línea de ruta será el borde de la escalera.


1.2. Propiedades de tipo
Si seleccionamos una barandilla observamos las siguientes propiedades de tipo:

En ellas tenemos:
- Construcción: parámetros generales que definen la forma y estructura básica de la barandilla.
- Altura de barandilla: distancia vertical total desde el nivel de referencia hasta la parte superior del barandal.
- Estructura de barandal (no continuo): define el tipo y disposición de los montantes o paneles entre los pasamanos (por ejemplo, barrotes o paneles de vidrio).
- Colocación de balaustres: abre un cuadro de edición donde se define el patrón, espaciado y tipo de balaustres usados en la barandilla.
- Desfase de balaustre: desplazamiento horizontal del conjunto de balaustres respecto al borde de la barandilla o línea base.
- Usar ajuste de altura de descansillo: permite modificar la altura de la barandilla en los descansillos de escalera.
- Ajuste de altura de descansillo: valor del desplazamiento vertical aplicado cuando se activa la opción anterior.
- Uniones en ángulo: controla cómo se conectan los segmentos en los giros (por ejemplo, añadiendo elementos verticales u horizontales).
- Uniones tangentes: determina si los segmentos curvos o en pendiente se unen de manera continua o extendida.
- Conexiones de barandal: define si los extremos de los segmentos se recortan o se extienden para encajar correctamente entre sí.
- Barandal superior: parámetros que controlan el pasamanos principal o barandal superior de la barandilla.
- Usar barandal superior: activa o desactiva la presencia del barandal superior.
- Altura: indica la altura del barandal superior respecto al plano de referencia de la barandilla.
- Tipo: define el material y forma del barandal superior (por ejemplo, Acero – Circular – 50 mm).
- Pasamanos 1 / Pasamanos 2: definen pasamanos adicionales (pueden ser interiores, a otra altura o de otro material).
- Desfase lateral: distancia horizontal entre el eje de la barandilla y el pasamanos.
- Altura: altura a la que se ubica el pasamanos respecto al nivel base.
- Posición: indica su ubicación relativa (por ejemplo, interior, exterior o centrado respecto a la barandilla).
- Tipo: tipo de pasamanos (material, forma y tamaño). Si está en <Ninguno>, no se muestra ese pasamanos.
- Datos de identidad: contiene información general para documentación y control de proyecto. Pueden contener parámetros como comentarios, clave de tipo, modelo, fabricante, código de montaje o coste.
2. Crear y editar barandilla
La creación de barandillas vendrá determinada por el anfitrión que queramos usar para dicha barandilla.

2.1. Crear barandillas en escaleras
Por defecto, al crear una escalera se hará junto con una barandilla. Para evitarlo, cuando seleccionemos la herramienta «Escalera», antes de empezar a crearla debemos ir a la herramienta «Barandilla» y seleccionar «ninguno».

Por el contrario, si lo que queremos es crearla con barandilla debemos seleccionar esta herramienta, seleccionar la posición de la barandilla, seleccionar el tipo de barandilla y aceptar.
Si ya hemos creado la escalera y por defecto tiene barandilla será tan fácil cómo seleccionarla y eliminarla.
Por otro lado, si queremos crear una barandilla en una escalera ya modelada tenemos dos opciones:
Opción 1: con herramienta de barandilla en escalera
- 1º Activar la herramienta «Colocar en escalera/rampa»: para ello vamos a la pestaña de arquitectura, y dentro del grupo «Circulación» seleccionamos «Barandilla» y dentro «Colocar en escalera/rampa»

- 2º Seleccionar la escalera: se creará en la escalera la barandilla del tipo que tengamos seleccionada en las propiedades.
Opción 2: con herramienta de barandilla por boceto de camino
- 1º Activar la herramienta «Barandilla por boceto»: para ello vamos a la pestaña de arquitectura, y dentro del grupo «Circulación» seleccionamos «Barandilla» y dentro «Boceto de camino»

- 2º Colocarnos en la vista adecuada: se recomienda colocarse en una vista 3D u otra donde veamos la totalidad de la escalera, no solo una parte de ella.
- 3º Seleccionar el camino de la barandilla: para una escalera, este camino será el borde donde queremos colocar la barandilla. Se recomienda usar la herramienta de «Seleccionar líneas».

Para seleccionar el borde podemos usar la tecla «Tab» (tabulador) hasta que aparezca marcado todo el borde y no sólo un escalón u otra línea:

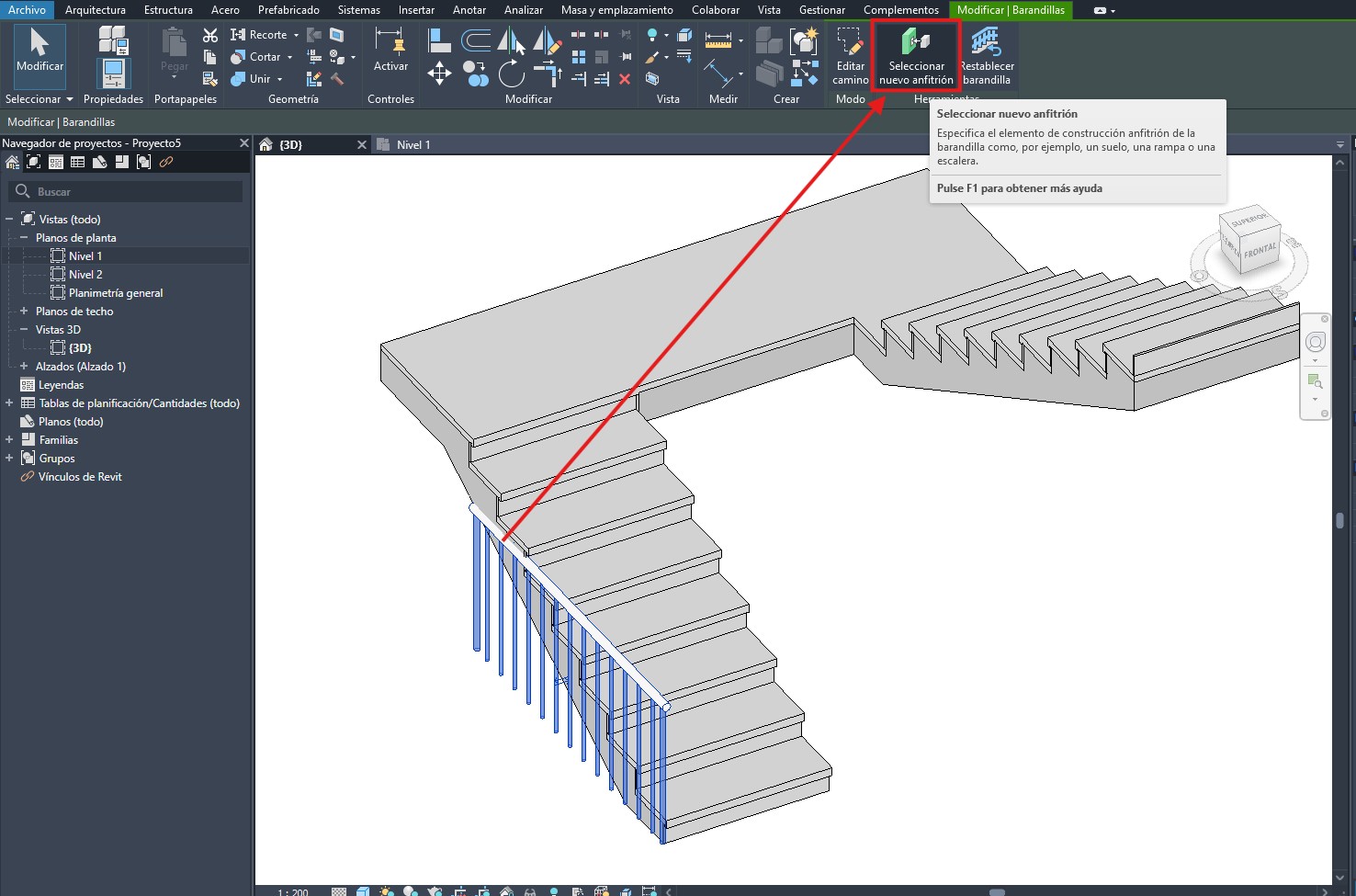
Es posible que la barandilla se cree en el nivel seleccionado y no en la escalera. Para solucionarlo podemos seleccionar la escalera y pulsar en la herramienta «Seleccionar nuevo anfitrión»

Una vez pulsemos en la herramienta y luego en la escalera, la barandilla debería quedar colocada en ella.
Otro problema que puede surgir es el desfase de la barandilla respecto al borde. Para corregirlo sólo debemos seleccionar la barandilla y ajustar el desfase de ruta (la línea que hemos seleccionado antes) al que necesitemos:


2.2. Crear barandillas en rampas
Por defecto, las rampas se crean automáticamente con barandilla. Si queremos crear una barandilla en una rampa ya modelada tenemos dos opciones:
Opción 1: con herramienta de barandilla en rampa
- 1º Activar la herramienta «Colocar en escalera/rampa»: para ello vamos a la pestaña de arquitectura, y dentro del grupo «Circulación» seleccionamos «Barandilla» y dentro «Colocar en escalera/rampa»

- 2º Seleccionar la rampa: se creará la barandilla en la rampa del tipo que tengamos seleccionada en las propiedades.
Opción 2: con herramienta de barandilla por boceto de camino
- 1º Activar la herramienta «Barandilla por boceto»: para ello vamos a la pestaña de arquitectura, y dentro del grupo «Circulación» seleccionamos «Barandilla» y dentro «Boceto de camino»
- 2º Colocarnos en la vista adecuada: se recomienda colocarse en una vista 3D u otra donde veamos la totalidad de la rampa, no solo una parte de ella.
- 3º Seleccionar el camino de la barandilla: para una rampa, este camino será el borde donde queremos colocar la barandilla. Se recomienda usar la herramienta de «Seleccionar líneas».

Es posible que la barandilla se cree en el nivel seleccionado y no en la rampa. Para solucionarlo podemos seleccionar la rampa y pulsar en la herramienta «Seleccionar nuevo anfitrión»
Una vez pulsemos en la herramienta y luego en larampa, la barandilla debería quedar colocada en ella.
Otro problema que puede surgir es el desfase de la barandilla respecto al borde. Para corregirlo sólo debemos seleccionar la barandilla y ajustar el desfase de ruta (la línea que hemos seleccionado antes) al que necesitemos.
2.3. Crear barandillas en suelos y muros
Podemos colocar barandillas en suelos y muros usando la herramienta de Barandilla por boceto:
- 1º Activar la herramienta «Barandilla por boceto»: para ello vamos a la pestaña de arquitectura, y dentro del grupo «Circulación» seleccionamos «Barandilla» y dentro «Boceto de camino»
- 2º Dibujar la ruta de nuestra barandilla y aceptar.

Es posible que al crear la barandilla en el muro, ésta se cree en el suelo. Para colocarlo en el muro, usamos la herramienta de seleccionar nuevo anfitrión y seleccionamos el muro.
2.4. Editar o crear perfiles
Para editar o crear perfiles de barandilla/barandal/pasamanos seguimos los siguientes pasos:
- 1º Encontrar el perfil objeto: para editar un perfil o crear otro a partir de uno ya creado debemos buscarlo en el navegador de proyecto y entrar en el modo edición. Para ello buscamos el tipo de perfil y con el botón derecho abrimos las opciones y pulsamos en «Editar».

- 2º Guardar: antes de modificar el perfil por defecto, es recomendable guardar la nueva familia con otro nombre.
- 3º Editar el perfil: creamos el perfil que necesitemos, siempre haciendo contornos cerrados.
- 4º Cargar la familia en el proyecto. Una vez carguemos la familia en el proyecto podemos incluirla en nuestra barandilla. Para ello vamos a las propiedades de tipo del elemento donde queremos aplicar este perfil (pasamanos, barandilla, etc.) y lo seleccionamos:

3. Componentes barandilla
Los componentes de una barandilla, en términos generales, serán los barandales, los pasamanos y los balaustres.

- Barandal superior: corresponde con el barandal colocado en la parte más superior. Podemos elegir ponerlo o no en las propiedades de tipo (afectando a todas las escaleras del mismo tipo). Si tenemos barandal superior activado, no podremos colocar barandales intermedios a una altura mayor que la del barandal superior.
- Barandal intermedio: se trata de barandales añadidos en la estructura de la barandilla, como barandales intermedios. Podemos añadirlos o eliminarlos desde las propiedades de tipo.
- Pasamanos: tendremos dos. Esto nos permite, por ejemplo, crear uno a una altura y otro a otra, en distintos lados, también con distintos materiales o perfiles.
- Balaustre: son los elementos verticales de nuestra barandilla. Para editarlos debemos ir a la opción «Colocación de balaustres» dentro de las propiedades de tipo.
3.1. Barandal y pasamanos
Los barandales serán básicamente los componentes horizontales de nuestra escalera. Podemos tener de dos tipos:
- Barandal superior (y/o pasamanos)
- Barandal intermedio

En las propiedades de tipo podemos seleccionar si queremos o no usar un barandal como superior. Esto no significa que no haya, si no que no tendremos un «predefinido» como el superior. Tendremos que «colocarlo» nosotros desde la estructura de barandal. Para editar esta estructura, accedemos a las propiedades de tipo y pulsamos en «Estructura de barandal»:

Al pulsar, se nos abrirá la ventana donde nos aparecerán todos los barandales añadidos a nuestra barandilla junto con sus parámetros:

Respecto a los pasamanos, podemos configurarlos desde las propiedades de tipo, tanto su disposición, como materiales o altura:

Otras opciones de configuración de los barandales y pasamanos es la posibilidad de añadir extensión o añadir tapones en los extremos. Para configurar estos elementos debemos acceder a las propiedades de tipo de la familia del barandal/pasamanos:

3.1.1. Pasamanos en muro
Para colocar un pasamanos en un muro seguimos los siguientes pasos:
- 1º Eliminar elementos horizontales y verticales, excepto el pasamanos que queremos dejar en el muro: barandales intermedios, barandal superior, etc. Debemos duplicar el tipo si no queremos perder la barandilla utilizada como base.
- 2º Configurar el pasamanos: podemos indicar los soportes que queremos, hacia donde se extenderán, el número o su disposición, etc. Esto dependerá de las necesidades de nuestro proyecto.

Finalmente obtendremos un pasamanos colocado en muro:

3.2. Balaustre
Los balaustres serán básicamente los componentes verticales de nuestra escalera. Para editarlos debemos ir a la opción «Colocación de balaustres» dentro de las propiedades de tipo:

Una vez pulsemos en Editar se nos abrirá la ventana de configuración de balaustres:

Al pulsar, se nos abrirá la ventana donde nos aparecerán todos los barandales añadidos a nuestra barandilla junto con sus parámetros:

Respecto a los pasamanos, podemos configurarlos desde las propiedades de tipo, tanto su disposición, como materiales o altura:

Dentro de las opciones de los balaustres encontraremos más configuraciones:

Entre ellas, está la posibilidad de modificar el balaustre inicial y final, por ejemplo. También podemos modificar el que se ubicará en las esquinas. Adicionalmente encontraremos funciones cuando las barandillas se coloquen en escaleras como la opción «Usar balaustre por huella en escaleras» donde nos da la posibilidad de indicar un número de balaustres por cada huella.
4.Terminología
Términos asociados a las escaleras:
- Balaustre: pieza vertical que sostiene el pasamanos y forma parte de la barandilla; sirve de protección lateral.
- Barandal (barandilla): conjunto formado por pasamanos, balaustres y pilastras, que sirve de protección y apoyo en la escalera.
- Pasamanos: elemento superior y longitudinal del barandal, diseñado para apoyar la mano al subir o bajar.
- Pilastra: elemento vertical más robusto situado al inicio, final o descansillo de la escalera, que da soporte y estabilidad al barandal.